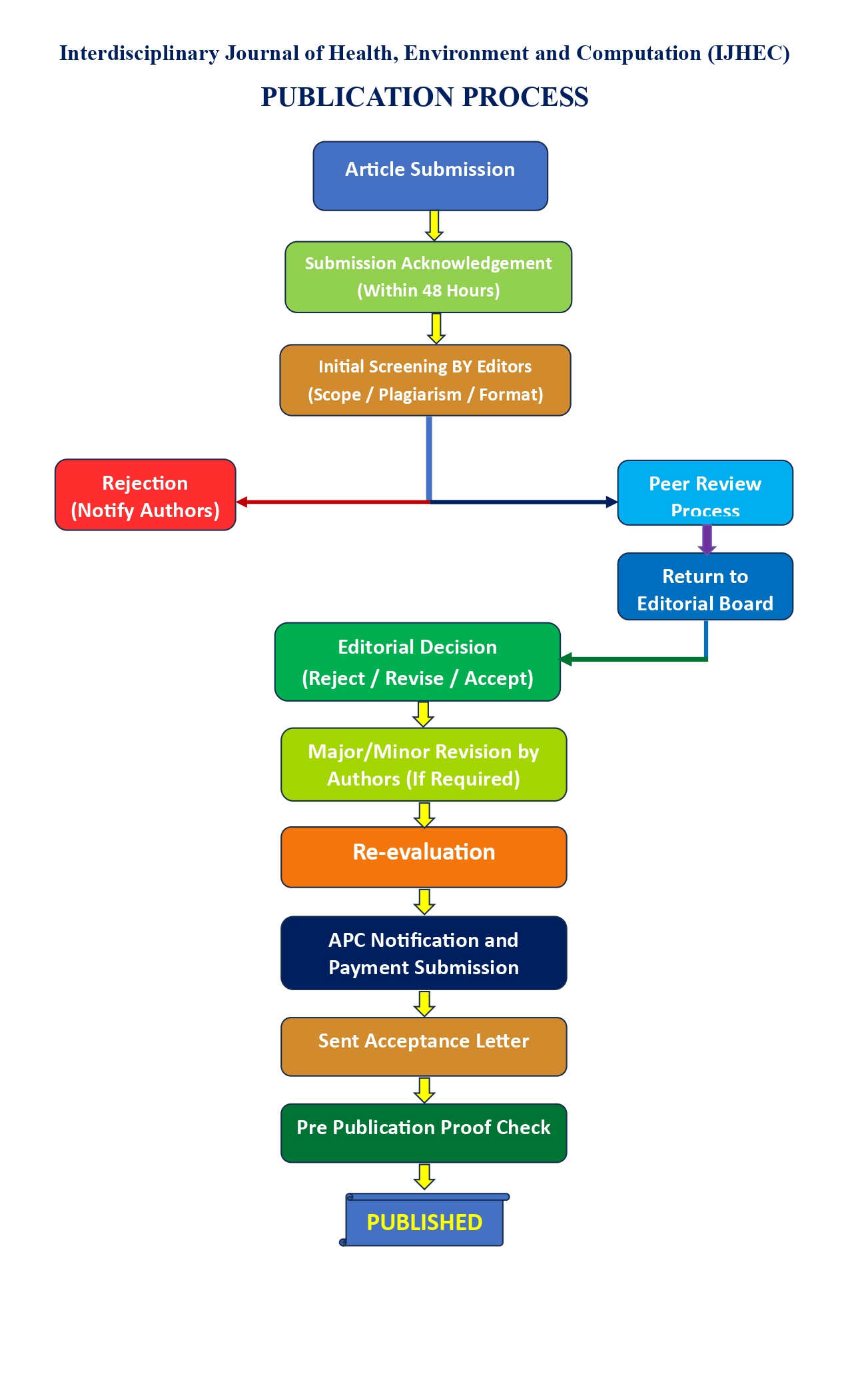
Publication Process
The Interdisciplinary Journal of Health, Environment and Computation (IJHEC) adheres to a transparent, rigorous, and ethical publication process to maintain high academic quality and integrity.
1. Article Submission
Authors must submit their manuscript through the official journal website:
🔗 https://ijhec.org/ or by mail : cheifeditor@ijhec.org / technical.ijhec@gmail.com
Manuscripts must:
- Be original and unpublished
- Not be under consideration elsewhere
- Follow the journal’s formatting guidelines
- Include all required documents (cover letter, copyright form, etc.)
2. Submission Acknowledgement (Within 48 Hours)
- All submitted manuscripts are acknowledged via email within 48 hours.
- Authors receive a manuscript ID for future correspondence.
3. Initial Screening (Editorial Evaluation)
The manuscript undergoes preliminary evaluation by the:
- Editor-in-Chief
- Managing Editor
- Publication Editor
- Editorial Office Team
The following aspects are examined:
- Relevance to journal’s Aim & Scope
- Compliance with author guidelines and formatting
- Ethical declarations and required documentation
- Plagiarism screening (using standard plagiarism detection tools)
- Basic methodological soundness
Time frame: 2–3 Weeks
4. Desk Rejection (If Applicable)
If the manuscript:
- Falls outside the journal scope
- Shows high similarity/plagiarism
- Has serious methodological or ethical flaws
- Does not meet minimum academic standards
It will be rejected at the editorial level, and authors will be notified with appropriate comments.
5. Peer Review Process
Manuscripts passing the initial screening are sent for Double-Blind Peer Review.
- Minimum three independent expert reviewers
- Reviewers are selected based on subject expertise
- Review period: Approximately 4–6 weeks
Reviewers evaluate:
- Originality
- Scientific quality
- Methodology
- Data analysis
- Interpretation of results
- Relevance and contribution
- Clarity of presentation
6. Return to Editorial Board
After receiving reviewer reports:
- The manuscript is returned to the Editorial Board
- Review comments are analyzed carefully
- Review comments are analyzed carefully
7. Editorial Decision
Based on reviewers’ reports, the Editor-in-Chief makes one of the following decisions:
- Accept without revision
- Minor revision required
- Major revision required
- Reject
The final decision rests with the Editor-in-Chief.
8. Revision by Authors (If Required)
If revision is requested:
- Authors must submit a revised manuscript
- A detailed point-by-point response to reviewer comments is mandatory
- Revised manuscript should highlight changes made
Revision timeline: 7–15 days (depending on minor/major revision)
9. Re-evaluation of Revised Manuscript
The revised manuscript is evaluated by:
- Editor-in-Chief
- Publication Editor
If necessary, it may be sent back to the original reviewers for further assessment.
10. Article Processing Charge (APC) Notification
Once the manuscript is provisionally accepted:
- Authors are informed to submit the Article Processing Charge (APC)
- Payment instructions are shared officially
- APC does not influence editorial decisions
Revision timeline: 7–10 days
11. Acceptance Letter
After confirmation of APC payment:
- A formal Acceptance Letter is issued
- The article is scheduled for publication in the upcoming issue
12. Pre-Publication Proof
Before final publication:
- Typeset proof is sent to authors
- Authors must carefully check:
- Author names and affiliations
- Tables and figures
- References
- Minor typographical errors
- Only minor corrections are permitted at this stage
Proof correction timeline: 3–4 days
13. Final Publication
- The article is published online in the assigned issue.
- DOI (if applicable) is activated.
- The article becomes accessible through the journal website.